>>
Technology>>
Artificial intelligence>>
Multi-Agent Orchestration: Bui...- Anav Sawhney
A delayed response. A missed input. A stalled workflow. Minor breakdowns in enterprise systems often trigger cascading failures that require manual intervention. This pattern reveals a core weakness in traditional linear pipelines. These systems depend on stability, but real operations rarely follow a fixed path.
These breakdowns do not stem from software bugs. They result from deeper architectural limits. Systems built around fixed sequences cannot adjust when conditions change. Even minor disruptions lead to delays and manual fixes.
An emerging model addresses this limitation. Instead of executing tasks in a fixed order, systems are now structured as networks of specialized roles. Each role has a clear responsibility, interacts with others based on context, and adapts when needed. This design reflects how coordinated teams work. It replaces rigid task automation with flexible, role-based execution.
Multi-agent orchestration replaces tightly scripted workflows with structured coordination. Each part of the system focuses on a specific function, such as planning, execution, review, or escalation. Instead of defining every step, developers design how roles interact and respond to change.
Several orchestration frameworks support this structure. LangChain helps manage context and information flow. CrewAI enables planners and evaluators to coordinate. AutoGen allows components to collaborate over multiple steps. These tools support the structure, but orchestration relies on how responsibilities are distributed, how decisions move through the system, and how failures are addressed in real time.
When structured correctly, these systems continue functioning even if one part slows down or fails. They recover, adjust, and continue producing results without requiring manual corrections. The outcome is sustained reliability in unpredictable environments.
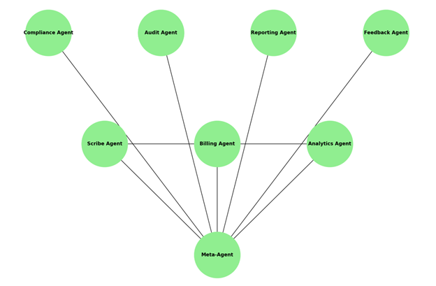
These systems include a supervisory layer that manages coordination across roles. Often called a meta-agent, this component monitors progress, detects problems, and ensures tasks move toward completion.
Roles are connected through a live interaction graph. This graph shows the flow between components, including intake, processing, validation, and delivery. It also tracks dependencies. When an issue occurs, the system evaluates the impact and makes adjustments.
![]()
Each role checks its inputs, performs its assigned function, and passes results forward. If a step fails, fallback actions, such as rescheduling or reassignment, are automatically triggered. The goal is not flawless execution. The goal is progress with accountability.
This layer of oversight adds resilience. It allows systems to identify problems, take corrective action, and maintain forward momentum without external intervention.
One example of this orchestration model in production is how Nudge approaches system design, where the architecture is shaped to reflect the internal logic of a coordinated team. Instead of running tasks through a single linear flow, Nudge considers structuring systems around specialized components, each with a defined role. For example, one part of the system might extract key actions and decisions from internal discussions. These insights would then be handed off to a billing component, which applies policy-based logic to calculate usage. A reporting function could compile the final output, summarizing performance metrics and task outcomes.
This structured handoff from intake to validation mirrors the kind of operational collaboration Nudge envisions. Each part would work independently within its domain, while a supervisory layer ensures continuity across the entire workflow. If one step is delayed, the system reschedules. If another fails, the task is reassigned. Rather than stalling, the system adapts. This principle guides Nudge's approach to system design.
By embedding this kind of accountability and coordination into its architecture, Nudge aims to build systems that act less like tools and more like internal teams. Each role owns a function, communicates through defined interfaces, and maintains progress even when unexpected inputs or delays occur. This model brings organizational logic into the heart of software design, creating systems that manage responsibility, not just execution.
These systems succeed because they treat communication as essential. Roles do not just exchange data. They verify inputs, respond to unexpected conditions, and escalate when necessary.
Each role defines what it expects, what it returns, and what to do when an issue arises. This makes it possible to manage variation without scripting every possible path.
This approach changes how developers build systems. Instead of coding task sequences, they define relationships, responsibilities, and resolution paths. They prepare for deviations rather than assuming ideal conditions.
Structured communication provides clarity. It helps systems avoid ambiguity, maintain alignment, and recover quickly when something fails. This approach makes software more adaptable and easier to reason about.
As orchestration systems grow, they maintain internal clarity. New roles can be added without disrupting the system. Failures can be traced without halting operations. Experimental features can run alongside production without destabilizing core processes.
This structure supports a range of use cases. In compliance, it handles rule interpretation and exception management. In reporting, it manages data intake and verification. In operations, it tracks task status, approvals, and escalations. The orchestration layer creates consistency across functions that otherwise become disconnected or fragile under pressure.
![]()
What makes this model effective is not the level of automation. It is the presence of clear role design, defined communication paths, and built-in supervision. These traits make the system easier to maintain and scale.
Well-designed orchestration systems adapt without requiring complete rewrites. They support change and complexity without becoming unstable. This matters in enterprise environments where priorities shift and processes evolve.
Multi-agent orchestration offers more than a method for managing tasks. It provides a foundation for building systems that operate with precision, accountability, and the ability to recover from disruption.
This reflects a broader change in how enterprise software is structured. Control no longer relies on a central process. Instead, responsibility is distributed across coordinated roles that communicate and adjust as needed.
This model is becoming a reference point for complex system design. It supports scale, improves transparency, and allows systems to maintain progress even under stress. It offers a path forward for organizations that need their software to reflect how people work, not just how tasks execute.
Multi-agent orchestration turns coordination into a design principle. It allows systems to manage work, not just complete steps. This approach creates resilient, structured, and responsive systems that perform reliably across shifting conditions.
About the Author
Anav Sawhney is a systems architect focused on designing coordinated, role-based software frameworks for complex enterprise environments. With experience across product, growth, and technical strategy, he specializes in building adaptive systems that scale with reliability and accountability.