Switch Edition
Home

>>

Industry

>>

Healthcare

>>

Redefining MSK Care for the Mo...

HEALTHCARE

Redefining MSK Care for the Modern Workforce: A Conversation with Osteopath Xander Evitts

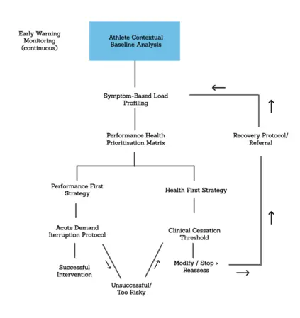
Performance Priority System diagram illustrating structured MSK care for high-demand professionals
The Silicon Review
10 January, 2026

~Akanksha Harsh

In a healthcare landscape under constant pressure, musculoskeletal (MSK) pain remains one of the biggest and most costly barriers to performance. Yet the individuals most affected by it are often those least able to step away: executives leading global teams, creatives driving seasonal cycles, and professionals whose work intensity leaves no space for prolonged downtime.

Silicon Review sat down with UK-trained osteopath and performance strategist Xander Evitts, creator of the Performance Priority System (PPS), to explore the emergence of a new sub-specialism in MSK care and osteopathy, designed for the pace, complexity and demands of modern work.

Q: Xander, you are an osteopath, but your work looks different from traditional practice. How do you describe what you do?

Xander: Formally, I’m an osteopath in musculoskeletal healthcare. In practice, most of my work sits where health, performance and workload collide.

I support people whose roles are time-sensitive and difficult to pause: senior executives, founders, creatives, individuals in fashion and film, and high-demand professionals who travel frequently. They experience pain and injury like anyone else, but the usual advice of “stop, rest, see how it goes” doesn’t map onto their world.

My job is to help them make safe, structured decisions about load, risk and availability, rather than expecting them to step away from the work that defines their careers.

Q: You developed the Performance Priority System. What problem was it designed to solve?

Xander: The gap was simple but universal. In MSK care, we have excellent evidence and guidelines, but most of that guidance assumes the person in front of you can pause their life for a while.

In high-demand roles, that assumption breaks immediately. Someone may be mid-launch, mid-season, mid-deal or mid-production. Pain is present and risk is present, but the calendar will not rearrange itself for them.

I needed a consistent, accountable way to make decisions when stopping entirely wasn’t realistic. PPS emerged from that need. Over time, it became robust enough to teach and formalise, and I now present elements of it to other clinicians through invited sessions on LSBU-validated osteopathy programmes.

Q: You created the Performance Priority System. For someone hearing about it for the first time, how would you explain it?

Xander: PPS is essentially a way of making good decisions when someone is in pain but still has to keep moving. Most people think MSK care is either “stop everything” or “push through,” but real life sits in the middle. PPS gives structure to that middle ground.

It focuses on a few simple ideas. What’s genuinely risky? What’s manageable? What needs adjusting today so things don’t spiral tomorrow? And how do work, travel, stress and sleep influence all of that?

People often describe it as clarity at a moment when everything feels chaotic. It takes the guesswork out of what to do next. Instead of vague advice, they leave with a clear, safe plan that fits their actual life rather than an ideal one.

Q: How does this differ from typical sports medicine?

Xander: Sports medicine usually has structure: teams, seasons, support staff, known competition dates and agreed return-to-play protocols.

My clients work across far more fluid environments. A fund manager may cross three time zones in a week. A casting director may move between London, Paris and Milan during fashion month. An actor may jump between set, press, training and travel.

PPS is built for this fragmented, unpredictable reality. It integrates MSK care into the actual structure of someone’s life, rather than expecting their life to bend around rehab.

Q: What does a typical day look like for an osteopath working the way you do?

Xander: No two days are identical, but there is a rhythm to the work. Mornings usually start with clinical sessions or movement assessments. I like seeing people early, before their day accelerates, because we can shape how the next twelve hours feel.

Late morning to early afternoon is often spent on remote consults. That might mean talking someone through a flare-up while they’re travelling, planning around a long-haul flight, or helping them decide how to approach a demanding week without making things worse. Those conversations are just as important as hands-on treatment because they stop problems from spiralling.

Afternoons tend to shift toward teaching: presenting the PPS framework to clinicians, preparing case studies or developing new educational material. That part of my day keeps me sharp and forces me to articulate the reasoning behind what I do.

There’s structure, but also flexibility. My clients’ schedules can change within hours, so I have to be adaptable without becoming reactive. I try to keep my own routines simple so I can support people when their world becomes unpredictable.

Evenings often shift back into hands-on treatment. Many people prefer sessions at the end of the day because manual therapy helps them down-regulate after hours of high cognitive load. It becomes a bridge between an intense workday and a restorative night.

Q: How do you motivate clients when they’re struggling?

Xander: I don’t try to create artificial motivation. Most people aren’t unmotivated; they’re overwhelmed or unclear. My role is to simplify their world, reduce noise, highlight priorities and give them one or two actions they can do confidently. Clarity is more motivating than cheerleading.

Q: What about the days you aren’t feeling your best?

Xander: You show up differently, not less. I rely on structure: routines, preparation and clear communication. If I’ve built the right systems, my ability to help someone isn’t dictated by how energised I feel that morning.

And it’s important to say it openly. Everyone has days where they feel flat or stretched. I’m not immune to that. When those days come, I lean into steadiness rather than force. I try to model the same calm consistency I ask of my clients, because that’s where resilience is built.

Q: What’s the most common injury pattern you see from incorrect training?

Xander: Poor load management. It’s almost never the movement itself, it’s the rate of change. The body can adapt to almost anything when the progression is sensible. Problems appear when someone jumps from zero to maximal effort. Too much, too soon.

Q: Are people more stressed than they realise?

Xander: Absolutely. Most people aren’t addicted to stress; they’re addicted to pace. The nervous system becomes conditioned to constant stimulation. Pain behaves differently in that state. MSK care must acknowledge the physiology of stress or it will always miss part of the picture.

Q: You work with people who run at full speed for long stretches. What does burnout look like in its early stages, and how do you personally spot it in yourself?

Xander: Early signs include subtle cognitive changes: reduced clarity, irritability, disorganisation, disrupted sleep and unexplained aches. Burnout rarely appears suddenly; it accumulates. The most dangerous phase is when someone says, “I just need one more strong week.” That’s usually the moment to intervene.

For me personally, the first signs are almost always cognitive. When my thinking feels crowded or I lose my usual sense of structure, I simplify my schedule, protect sleep and strip the day back to essentials. It’s the same principle I use with clients: create space before the system collapses under pressure.

Q: There’s a gadget for everything now. Which types of tech are genuinely useful for managing health, and which are just noise?

Xander: Technology should guide awareness, not create anxiety. A reliable sleep tracker, a simple activity monitor and a structured calendar system, used properly, can make a huge difference to someone’s health decisions. The best tech doesn’t overwhelm; it supports clarity. And it’s worth considering where you’ll tolerate wearing it, whether wrist, finger or chest, because the most effective device is the one you’ll actually keep on.

Q: What’s a personal lesson you had to learn early in your career that you think more healthcare and performance professionals should hear?

Xander: That empathy and clarity must coexist. Early in my career, I thought being supportive meant being soft. Now I understand it means being honest, calm and constructive even when decisions are difficult.

Q: What is the most rewarding part of your work?

Xander: When someone realises they don’t have to choose between their health and the work that matters to them. Helping people stay available for the moments that shape their careers or lives is incredibly meaningful.

As our conversation drew to a close, one thing was clear: Evitts’ work is less about quick fixes and more about making people capable in the environments that demand the most from them. “My job is to help people stay steady when life speeds up,” he says. “If someone feels supported, informed and able to meet the moment without compromising their long-term health, that’s when the work really matters.”

In a world where pressure rarely pauses, his approach offers something modern healthcare often lacks: clarity, calm and a framework built for real life.

   

About the Author: Aakanksha Harsh is a business and technology writer covering digital innovation, startups, and industry trends.

 

Client-Speak Magazine Subscribe Newsletter Video
Magazine Store
April Edition Cover
πŸš€ NOMINATE YOUR COMPANY NOW πŸŽ‰ GET 10% OFF πŸ† LIMITED TIME OFFER Nominate Now β†’